A sample film review website created with PHP and MySQL.
In this project, I created a website of short film reviews with the ability for users to search for different films, print out the reviews, and post comments. It is also possible for an administrator to log in and edit the film reviews.
[Link to live example]
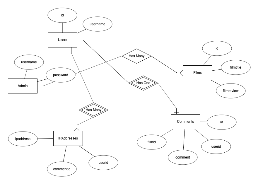
While building this project, I used an Entity Relationship Diagram to help determine the structure for entity sets stored in the site database.

Return to Portfolio
